近日,广州市技工院校名班主任工作室验收结果正式公布,我校殷成志名班主任工作室凭借扎实的建设成果、鲜明的育人特色和突出的示范效应,成功通过广州市技工院校名班主任工作室验收!这既是对工作室全体成员辛勤付出的肯定,更是学校德育工作高质量发展的重要里程碑。



自挂牌以来,我校殷成志名班主任工作室以习近平新时代中国特色社会主义思想为指导,紧扣《广州市技工院校名班主任工作室建设方案》要求,立足学校“尚德尚能,求实求新”校训精神,创新构建“12345”建设模式,深耕美育与德育融合领域,走出了一条独具特色的班主任专业成长与育人实践之路。



多维赋能,筑牢成长根基
工作室以团队建设为核心,搭建了制度完善、结构合理的发展体系。通过“青蓝工程”实现新老班主任结对帮扶,经验传承与创新活力共生;定期邀请德育专家、高校教授开展专题讲座,覆盖德育理论、AI+教育、心理健康等前沿领域;组织成员参与全国班主任高级研修班、省市级培训及跨校交流,走访陈村职校、深圳一职等知名院校,拓宽教育视野;以“白云德育论坛”为平台,开展每日分享、每月读书交流会,营造常态化学习氛围。
同时,工作室创新推出个性化政策法规学习题库,联合学校职教所开展论文撰写、案例分析专项培训,助力成员从实践型向研究型转变。目前,工作室全员考取心理健康教育B证,形成了一支专业过硬、充满活力的班主任队伍。

工作室研究方向研讨交流

邀请崔佳教授来校讲座

市城建技工分享交流
美育引领,创新育人实践
立足学校生源结构特点与艺术设计专业优势,工作室确立“美育”核心研究方向,融合地域蝴蝶兰文化,构建“培壤、固根、促叶、繁花”四阶段发展路径。创新推出“一核两翼三阶四驱六力”班级建设模式,在全校开展“一班一品”品牌班级创建,通过“1+7+4”班情分析模式精准把握班级需求,让美育理念融入班级管理各环节。
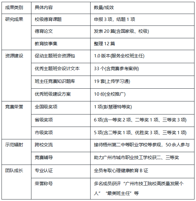
工作室精心打造促动主题班会资源包,完成33个主题班会设计文本,开发19套班主任竞赛知识题库,汇编优秀班级建设方案、教育故事集、德育论文集等多项成果,其中20篇德育论文涵盖班级管理、心理健康、职业指导等多个领域,为德育工作提供丰富理论支撑。

美育政策集体学习研讨活动

品牌班级建设校级宣讲会

经验交流探讨
硕果盈枝,彰显示范效应
经过不懈努力,工作室在实践探索与成果输出上收获颇丰。成员在各级各类竞赛中屡获佳绩:彭慧珊老师荣获全国微班会课比赛特等奖,宁春燕老师斩获广东省技工院校班主任工作优秀案例一等奖、防艾主题班会说课比赛一等奖,多名成员在“羊城工匠杯”等市级赛事中表现突出。
课题研究方面,工作室申报的校级德育课题“工匠精神引领下的白云特色班级创建的探索与实践”顺利结题,成果具备可复制、可推广价值。通过微信公众号、视频号等新媒体平台,工作室持续分享育人经验,多次接待兄弟院校参观交流,选派骨干成员开展专题讲座与示范课,辐射带动区域班主任队伍专业成长。

工作室助理宁春燕老师,荣获省职协防艾教育主题班会比赛一等奖


名班主任工作室成员培训团学干部

班主任节获表彰
核心成果可视化
未来可期,续写育人新篇
此次成功通过广州市技工院校名班主任工作室验收,是荣誉更是责任。未来,工作室将继续坚守“立德树人”初心,深化美育与德育融合研究,完善成员培养机制,拓宽示范辐射范围,以更扎实的举措、更丰硕的成果,为学校德育工作创新发展、为技工院校班主任队伍专业化建设贡献更大力量!